Instance Verification Kit (IVK)
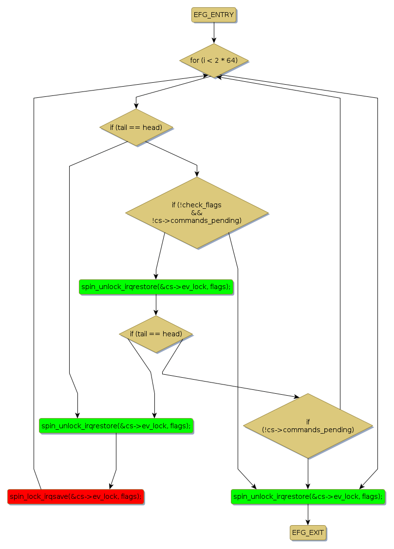
spin lock @ [48139+39+/linux-3.19-rc1/drivers/isdn/gigaset/ev-layer.c]
Instance Signature: ev_lock
|
The Matching Pair Graph:
|
|
Function Name
|
Control Flow Graph (CFG)
|
Events Flow Graph (EFG)
|
Source Correspondence
|
|
process_events
|
|
|
[47390+14+/linux-3.19-rc1/drivers/isdn/gigaset/ev-layer.c]
|